新学期即将开始。 小编在这里祝大家新学期学业有成。 南深大创项目新版管理办法也新鲜出炉。 下面我们一起来看看吧。
南京审计大学
大学生创新创业训练计划项目管理办法
(2016年修订)
第一章总则
第一条 为进一步贯彻落实国家和省教育中长期教育规划纲要,《教育部关于实施“本科教学工程”全国大学生创新创业训练计划》的通知(教高函[2012]5号)及《国务院办公厅关于深化高等学校创新创业教育改革的实施意见》(国办发[2015]36号),适应学校改革步伐,推进实践教学改革,提高学生创新创业能力,提高我校大学生创新能力。 为提高创业培训项目(以下简称“大创项目”)的实施质量,规范大创项目的管理流程和职责,确保大创项目的顺利实施,特制定本管理办法。项目及预期结果。
第二条 实施“大学生创新创业训练计划”的目的是深入推进高等教育教学改革,探索以问题发现为导向的教学模式,促进人才培养模式创新和人才培养。教学方法,鼓励和支持大学生尽早开始自主教育。 参与科学研究、技术开发和社会实践等创新活动,不断激发学生学习的主动性、积极性和创造性,提高大学生的科学素养和文化素养,培养大学生的创新精神和实践能力,培养适应行业企业需要的高素质人才。 素质创新型人才。
第三条 实施“大学生创新创业训练计划”的任务是提高学生创新创业实践能力,培养一支理论教学与实践教学有效结合的创新创业指导教师队伍,开发和提供形式多样的创新创业课程,建设和拓展创新创业实践基地,构建“以兴趣为驱动,以过程为中心”的创新创业培训体系。
第二章项目类型
第四条 创新大项目类型分为创新训练计划、创业训练计划、校企合作基金项目、创新创业招标项目等:
1.创新培训项目。 创新实训项目是本科生在导师指导下独立完成创新研究项目设计、研究条件准备和项目实施、研究报告撰写、成果交流(学术)等工作。
2.创业培训计划。 创业实训项目分为创业实训项目和创业实践项目两大类。 创业实训项目是学生团队在导师的指导下分好团队成员的角色,完成商业计划书的编制、可行性研究、模拟企业运作、参与企业实践、撰写创业报告等。在企业导师的共同指导下,利用以往创新培训项目(或创新实验)的成果,提出具有市场前景的创新产品或服务,并在此基础上开展创业实践活动。
3.校企合作基金项目。 为鼓励高校创新产学研合作育人机制,与企业合作设立创新创业训练计划校企合作基金项目,鼓励企业自主立项,基金高校承担出台大学生创新创业训练计划,分解行业最新需求和企业实际生产问题。 将其转化为企业设置的具体项目或开放课题,对学生进行创新创业训练,为产业发展培养创新创业人才。
4.创新创业招标项目。 根据学校创新创业工作总体规划和年度计划,对创新创业工作的具体需求进行招标,制定任务目标,限期完成,满足学校创新创业的紧迫需求和创业教育改革。 竞标项目由我校教师主持,团队成员以学生为主。
第五条 大创项目分为国家级、省级、校级、院级四个层次。 省级“大学生创新创业训练计划”(以下简称“省创新创业项目”)、“南京审计大学大学生创新创业训练计划”(以下简称“校级创新创业计划”)项目”),各学院与学校合作设立的院级大学生创新创业训练计划项目(以下简称“院级大创新项目”),用于选拔高水平大创新项目.
第三章组织机构和管理制度
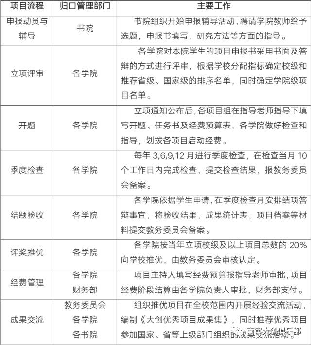
第六条 教务委员会在学校实践教学委员会的指导下,负责统筹全校创新项目的管理工作,具体负责校级及以上创新项目的申报、审查、评估省级以上创新项目、校级以上创新项目。 监督经费的分配和使用、各校大创项目学分认定、全校大创项目管理制度的制定等工作,监督指导各学院日常大创项目管理工作。 对校内优秀大创新项目,教务委员会将推荐其参加省级以上优秀大创新项目评审。
第七条 各学院负责组织各级大创项目的初选推荐、日常费用报销管理、中期检查和项目竣工验收、优秀大创项目的评价和推荐、大创年度工作报告的撰写。
第八条 学院负责及时动员学生参与大创立项、立项、季度、中期检查、竣工验收的组织联络工作。
第九条 为充分发挥本科生参与创新创业训练的积极性和主动性,培养学生自主管理意识,学校成立“大学生实践创新俱乐部”,管理人员全部为本科生。主要负责协助高校实施大创新项目的推广和启动工作; 协助教务委员会收集、初步整理相关资料; 接受学生的日常咨询和定期答疑; 开展校内外创新创业交流活动; 协助师生组建项目团队,促进师生互选,为项目实践提供全过程、全方位
职位的帮助; 为学校、学院、学院、师生之间的日常联系和工作对接建立纽带。
第四章 项目申请与审查
第十条申报对象。 该项目主要面向全日制本科生,原则上以2-3年级学生为主,鼓励1年级学生参与。 申请人必须品学兼优,学习能力强,具有较强的创新创业意识和独立思考能力。
第十一条 项目来源
1.自主选题
培养项目不限学科专业,可根据学生兴趣在一定范围内自主选择选题,不得与学生毕业设计(论文)重叠。 选题范围包括:(1)与教师科研和技术开发(服务)课题相关的子课题; (二)在开放实验室、实训基地或实习基地开展综合性、设计性、创新性实验和实训项目; (三)发明、创造、设计等生产性项目; (4)企业设立的具体项目或开放课题,对行业最新需求和企业实际生产问题进行分解提炼; ; (六)所有需要实践创业的科技创新项目; (七)专业研究创新项目、创业规划和职业生涯规划创新项目; (八)社会调查项目; (9) 其他有研究和实用价值的项目等。
2.师生合作选题
为提高师生团队组建质量,教务委员会鼓励符合项目指导教师条件的教师,结合自身科研教学内容和日常工作实践经验,通过多种形式和渠道发布项目课题,征集合适的学生群体研究,联合申报。
第十二条申报要求
1.申请形式:项目申请可以个人或团队。 鼓励学生跨校、跨院系、跨专业、跨年级组建创新创业团队申报项目。 如果学生跨校申请,必须由我校学生担任主持人。 项目组成员总数应控制在一定规模(创新创业培训项目组成员一般不超过5人,创业实践项目组和校企合作基金项目组成员一般不超过5人,特殊情况可放宽至10人),各项目负责人不超过2人,项目组成员分工明确。 原则上每个学生在校期间只能负责一个大的创新项目,不同项目之间不能同时交叉申报。 严禁学生篡改、抄袭指导教师的研究成果。 一经发现,该课题将被取消,参与该课题的学生今后将无法再次申请参与大创项目。
2.申报时间。 学校每年春季和秋季学期进行校级项目评选,并根据上级部门的规定及时从校级项目中择优推荐参加国家级和省级项目大创新项目。 其中,当年秋季学期校级项目为下一年度国家级和省级创新大项目储备项目。 根据季度检查情况,优先向上级部门推荐。
3.指导教师。 每个重大项目至少聘请一名指导教师,跨学科课题可聘请两名指导教师。 校级项目指导教师应具有中级以上职称或硕士以上学历,省级项目指导教师应具有高级职称或博士以上学历。 低于此标准者,应专门报教务委员会批准。 鼓励聘请行业和企业一线专家担任讲师。 指导教师可以指导学生自主选题大学生创新创业项目管理系统,自主设计和实施方案。
4.项目周期。 项目实施时间一般为1年,创业培训计划实施时间一般不超过2年。
第十三条 大创项目申报按照“分层申报、层层选拔、择优资助、规范管理”的原则进行。 重点资助思路新颖、目标明确、具有创新探索性、研究方案和技术路线可行、实施条件可靠的项目,重点关注项目实施过程和学生在创新思维培养和创新实践中的收获。
1.校级创业项目由各校独立评审,校专家组通过对申请表的审核和公辩进行审核,形成审核意见,确认并公布并提交教务委员会.
2.各学院遴选推荐校级项目参加国家级和省级项目申报,学校组织相关学科内外专家以申报评审形式进行评审。
3、学校对评审结果进行公示,公示期结束后由教务委员会正式对外公布。
第五章项目管理
第十四条 南京审计大学“大学生创新创业训练计划”采用学校、学院、学院“两级三方”管理模式。
1.大学生创新创业训练计划实行项目负责人制,按负责人所在院系分别管理。
2.开题。 接到立项通知后大学生创新创业项目管理系统,项目主办方应认真填写《大学生创新创业训练计划立项报告及任务书》,制定科学、合理、详尽、周密的研究计划和实施方案,确保项目顺利进行项目完成。
3.季度检查。 学校于每年3月、6月、9月、12月的第一周进行季度检查,项目负责人应提交《大学生创新创业训练计划项目季度检查报告》,内容包括:任务完成情况、困难和问题,下一步实施计划等。
4.最终验收。 项目完成后,由项目负责人编写《大学生创新创业训练计划结项申请表》,并附上研究记录、研究成果、对象等相关材料,专家各学院分组对研究项目进行最终验收。
5.奖励推荐。 各学院组成答辩专家组通过书面评审和答辩受理的方式进行受理并形成意见,并按不超过当年同级项目20%的比例向学校推荐。项目成立。
6.特殊情况处理
项目变更。 在研究工作中,如涉及减少或改变研究内容、研究人员、项目提前或延迟完成等情况,项目负责人应提交书面报告,经学院审核同意后报课题组。教务委员会备案。
项目暂停和退出。 对连续两个季度未按时提交报告、项目无明显进展或伪造、抄袭他人研究成果的,要求限期整改或停止项目运行。
第十五条 指导教师负责审核项目内容,全程指导学生开展创新创业训练,组织学生研讨交流,评审学生科研成果等。各学院负责组织学生开展创新创业训练。汇报交流成果,总结汇报大学生创新创业的新进展、新成果。
第十六条 进一步规范实施大学生实践创新训练计划,加强项目过程管理,提高项目建设质量。 完成相关季度检查后,大创应在关闭项目前满足以下要求。
第十七条项目负责人必须带领团队在毕业离校前完成项目。 如果不能按时完成,必须办理手续,将大创项目交给后辈。 对未完成项目、未办理交接手续的,暂缓办理毕业离校手续。
第六章资金管理
第十八条 根据教育部、江苏省教育厅、南京审计学院等有关政策和要求,设立大学生创新创业训练计划专项资金,由优势拨款、学校配套、教师科研经费或社会捐赠等,资助经费 每个项目的名额从1000元到10000元不等。 经费的使用必须严格遵守学校的财务管理制度。 鼓励各部门为其项目提供一定的配套资金。
第十九条 项目经费实行“学校出资,学院分期拨付”的方式。 学校根据各学院立项数量和层次一次性拨付经费,各学院根据学生项目完成进度和质量统筹拨付,分阶段拨付。
第二十条 项目经费专款专用,不得用于与项目研究无关的费用,学院不得提取管理费或挪作他用。 项目负责人根据项目预算表所列各项经费的支出范围,在教师的具体指导下安排和使用项目经费。
费用范围包括:
1.图书资料费:指购买图书资料的费用。
2、资料收集费:指围绕项目研究进行资料跟踪收集、案例分析等所需费用。
3.研学旅费:指为完成项目研究而进行的国内研学活动的交通费和住宿费。
4.咨询费:指为开展项目研究而进行的问卷调查、统计分析、专家咨询等费用。
5、印刷费:指印刷、抄录调查问卷材料、研究报告和研究成果的费用。
6.版面费:指项目发表论文所需的版面费。
7.其他:学校批准的与项目研究直接相关的其他费用。
第二十一条 大创项目资金纳入学校财务部门统一管理; 项目归口管理部将参与项目资金的日常管理。
1.各级各类项目经费由项目所在学校统筹管理。 各项目负责人制定预算表,交指导教师审核。 支出须提供使用明细,提供相关发票及相应单据明细等,发票上需注明支出学生姓名。 项目资金不得用于采购耗材、电脑周边设备等,学生项目资金支出由各校核准,财务部门统一结算。
2、项目资金购买的图书资料的使用权和所有权归学校所有。 项目完成后,将图书及相关资料交各学院资料室存档。
第七章 相关扶持政策
第二十二条 学校将为项目实施提供实验场地、设备等支持。 各类实验教学中心和重点实验室对学生开放,保障项目的顺利实施。
第二十三条 根据各级重大创新项目的完成情况,主办方可获得相应的创新学分。 详见《南京审计学院本科生学分认定与管理办法》
第二十四条 通过终审并被评为优秀的项目,其论文及相关成果将由教务委员会编纂成册,并入《南京审计大学“大学生创新创业训练计划”优秀成果集》 " 将被打印出来。 学校将按照教学奖励的有关规定,对认真指导、认真负责、成绩突出的指导教师给予奖励。
第二十五条 学校将创新创业教育纳入各院系考核体系。 学校根据各学院学生参与率和项目通过率、各学院教师参与率、优秀率以及各院系组织的相关讲座和交流活动情况对学生进行表彰。 和奖励。
第八章附则
第二十六条大创项目的研究成果归南京审计大学所有。 发表论文或申报其他成果时,需注明“南京审计大学本科生创新创业训练计划资助”。
第二十七条 创新创业招标项目由教务委员会独立管理,招标选题指南由教务委员会发布。 项目申报、立项、任务分配、中期检查、项目结项、资金使用由教务委员会和中标团队负责。 与所属部门协商确定。
第二十八条 本办法自印发之日起施行,由教务委员会负责解释。
以上为新版南深大创项目管理办法。 请特别注意与往年的不同之处,并根据最新计划调整方案。



