首页
网赚项目
最新
挂机打金
吸粉引流
免费专区
升级VIP
半价中
站长加盟
养老项目
注册/登录
APP下载
登录
完美世界
价格
价格
免费
付费
年度会员免费
年度会员折扣
终生会员免费
排序
发布日期
更新日期
评论数量
随机展示
热度排行
生活百科
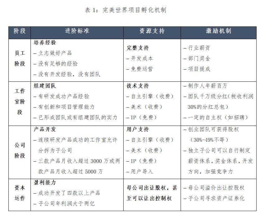
明星娱乐公司创业项目简介 完美世界(002624):上市公司内部项目的整体孵化机制设计
获得如此业绩,一方面是其基于IP打造的全产业链业务模式受到市场的认可,另一方面则是其内部项目...
加载更多
首页
会员项目
开通会员
加入合伙人
顶部
全部
AI 人工智能
ChatGPT
Midjourney
Stable Diffusion
TIKTOK课程
个人IP
免费项目
公众号付费文章
吸粉引流
小红书
小红书商单
小红书运营
小说推文
工具箱
影视解说
快手直播
快手蛋仔派对
快手运营
手游赚钱
打假项目
抖音直播
抖音运营
拼多多项目
挂机项目
搬运项目
无人直播
每日更新
游戏赚钱
生活百科
电商运营
直播带货
短剧推广
短视频带货
短视频运营
站长VIP
综合教程
网站运营
脚本源码
薅羊毛项目
视频号
资源
赚美金项目
闲鱼
风口项目
AI 人工智能
免费项目
农村
创业
创新创业
吸粉引流
大学
小红书
投资
抖音
挂机项目
每日更新
生活百科
电脑
短视频
网赚项目
英语
软件